El sitio web de la UCLM utiliza cookies propias y de terceros con fines técnicos y de análisis, pero no recaba ni cede datos de carácter personal de los usuarios. Sin embargo, puede haber enlaces a sitios web de terceros, con políticas de cookies distintas a la de la UCLM, que usted podrá aceptar o no cuando acceda a ellos.

Puede obtener más información en la Política de cookies. Aceptar

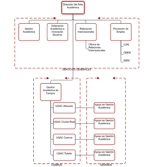
Estructura

Dirección del Área de Gestión Académica
Ángel Manuel Patiño García 
Director de Área
Tfno.: 926 051 998 
AngelManuel.Patino@uclm.es

Área Académica:
Unidad de Gestión Académica
Director: José Antonio Aguado Parralejo

Tfno: 926 052 326  
JoseAntonio.Aguado@uclm.es

 

 Unidad de Ordenación Académica e Innovación Docente

Director: Luis Alberto Rodrigo Rodrigo 

Tfno: 926 295 266  
LuisAlberto.Rodrigo@uclm.es

Centro de Información y Promoción del Empleo
Director Técnico: Francisco Javier Pineda González
Tfno: 926 052 274  
Javier.Pineda@uclm.es

Oficina de Relaciones Internacionales
Directora Técnica: Ana Isabel Fernández Pérez
Tfno: 926 051 374
Ana.Fdez@uclm.es

Campus

Gestión de Alumnos del Campus de Ciudad Real
Director Técnico: Luis José Muñoz Caro
Tfno: 926 052 498 
luisjose.munoz@uclm.es

Gestión de Alumnos del Campus de Albacete
Directora Técnica: Ángeles Reolid Mas
Tfno: 967 599 210  
Angeles.Reolid@uclm.es

Gestión de Alumnos del Campus de Cuenca
Director Técnico: Jesús Monasor Monteagudo
Tfno.: 926 053 844 
Jesus.Monasor@uclm.es

Gestión de Alumnos del Campus de Toledo
Directora Técnica: María Elena Vidales Martín 
Tfno.: 926 051 726 
MariaElena.Vidales@uclm.es